医師・医学生のためのスライド共有

Antaa Slide
診療科
特集

お知らせ

ログイン
ケースシリーズ  L001.png

関連テーマから出会おう。

閲覧履歴からのおすすめ

Antaa Slide
【研修医向け ルール・マナーの総論】コミュニケーション編

【研修医向け ルール・マナーの総論】コミュニケーション編

三谷雄己

続けて閲覧
刺された?咬まれた? 救急外来の動物外傷 この動物さえ おさえておけば大丈夫

刺された?咬まれた? 救急外来の動物外傷 この動物さえ おさえておけば大丈夫

ゆっくり救急医

続けて閲覧

1/32

関連するスライド

【研修医向け ルール・マナーの総論】コミュニケーション編

【研修医向け ルール・マナーの総論】コミュニケーション編

三谷雄己

17496

82

ケースシリーズ 

投稿者プロフィール
わかやま

一宮西

115

1

投稿した先生からのメッセージ

当院の特徴として症例数がとにかく多いので興味深い症例も多いです。普段の病態生理シリーズよりも知識寄りのスライドです。お楽しみいただけると幸いです。

前半の5例のみ載せてあるのでご興味ある方はぜひご見学に来ていただけますと幸いです。

概要

当院に見学に来てくださる先生用に宣伝も兼ねて作ったものです。

投稿された先生へ質問や勉強になったポイントをコメントしてみましょう!

0 件のコメント

コメントするにはログインしてください

関連するスライド

【研修医向け ルール・マナーの総論】コミュニケーション編

【研修医向け ルール・マナーの総論】コミュニケーション編

三谷雄己

三谷雄己

17,496

82

刺された?咬まれた? 救急外来の動物外傷 この動物さえ おさえておけば大丈夫

刺された?咬まれた? 救急外来の動物外傷 この動物さえ おさえておけば大丈夫

ゆっくり救急医

ゆっくり救急医

89,311

715

意識障害と神経所見~AIUEO TIPS以外で意識障害の鑑別をしよう~

意識障害と神経所見~AIUEO TIPS以外で意識障害の鑑別をしよう~

puruco@脳神経内科

puruco@脳神経内科

164,102

700

β-ラクタム系抗菌薬 -カルバペネム系とその他のβ-ラクタム系薬-

β-ラクタム系抗菌薬 -カルバペネム系とその他のβ-ラクタム系薬-

高野哲史

高野哲史

26,090

129


わかやまさんの他の投稿スライド

すべて見る


テキスト全文

抗MDA5抗体陽性皮膚筋炎の概要と症例

#1.

––– 一宮西病院 総合内科・膠原病内科 若山裕人 一宮西 ショートケース集(2025)

#2.

70代女性   2週間前からの発熱、呼吸困難

#3.

抗MDA5抗体陽性皮膚筋炎 Rheumato 2024, 4(1), 33-48/ Nat Rev Rheumatol. 2024 Jan;20(1):48-62.

膠原病に伴う間質性肺疾患の治療指針

#4.

Nat Rev Rheumatol. 2024 Jan;20(1):48-62.

#5.

抗MDA5抗体陽性皮膚筋炎 膠原病に伴う間質性肺疾患 診断・治療指針2025

#6.

Nat Rev Rheumatol. 2024 Jan;20(1):48-62.からGeminiで作成

乾癬性関節炎の発症と治療の最新情報

#7.

70代男性 肺癌でCBDCA+PTX+Durva使用中  皮疹 関節痛

#8.

irAEによる乾癬性関節炎 ICI投与後、irAEとして乾癬様皮膚発疹が観察されることがある 既存の乾癬や乾癬性関節炎はICI使用後に再燃や増悪する可能性がある 大規模な後ろ向き研究ではICIを受けた患者のうち3%が乾癬様の皮疹を発症した BMJ. 2024 Nov 21:387:e081860.

#9.

乾癬と乾癬性関節炎 乾癬患者の約30%程度が乾癬性関節炎を発症する Int J Mol Sci. 2023 Mar 15;24(6):5643. 多くの症例で皮膚症状は関節炎の発症より平均10年先行する 症例の15%では皮膚と関節症状が同時に出現し7-20%では関節炎が皮膚に先行する

#10.

A Clinician's Pearls & Myths in Rheumatology

化膿性屈筋腱鞘炎の診断と治療法

#11.

乾癬性関節炎の治療 Nature Reviews Rheumatology volume 18, pages465–479 (2022)

#12.

50代男性 2日前からの発熱、左手の痛み

#13.

化膿性屈筋腱鞘炎

#14.

化膿性屈筋腱鞘炎 Hand Clin. 2020 Aug;36(3):323-329.

化膿性腱鞘炎の病原体と治療戦略

#15.

化膿性屈筋腱鞘炎

#16.

化膿性腱鞘炎 伸筋腱には広範な支帯系が欠如しているため、伸筋腱の局所的な感染は稀 患者の50-80%で橈骨滑液包と尺骨滑液包が手首で交通 黄色ブドウ球菌やA群レンサ球菌による感染は急性であり、Pasteurella sppやM. marinumでは緩徐進行性である Hand Clin. 2020 Aug;36(3):323-329.

#17.

化膿性腱鞘炎の特殊な病原体

#18.

化膿性腱鞘炎の治療 Stage2.3は手術が必要 Stage1は保存で改善がなければ手術

Nocardia sppによる呼吸器感染症の特徴

#19.

70代女性 ABPAで加療中 1週間前からの発熱、咳嗽

#20.

Nocardia spp 特殊 好気 直径0.5-1.2μm 土壌・有機物・水に生息する微生物 グラム陽性の分岐のあるフィラメント 100種以上が特定されており多くが感染をきたす ミコール酸を持ちKinyoun染色が陽性となる ヒトへの感染は吸入や皮膚への直接播種 動物からヒトやヒトからヒトへの感染の報告はない Mandell, Douglas, and Bennett‘s Principles and Practice of Infectious Diseases, Ninth Edition

#21.

Nocardia属の感染症 呼吸器感染 中枢神経感染症 皮膚軟部組織感染 その他(播種性感染)

#22.

Nocardia sppの呼吸器感染症 環境からの吸入で発症する 亜急性か慢性であり、湿性または非湿性咳嗽、呼吸困難、喀血、発熱をきたす 不整な結節、網状結節影、びまん性の肺浸潤、胸水が見られる 境界のはっきりした結節・塊で多くは空洞がある N. cyriacigeorgica、N. nova、N. farcinicaが一般的である Mandell, Douglas, and Bennett‘s Principles and Practice of Infectious Diseases, Ninth Edition

Nocardia sppの中枢神経感染症と治療法

#23.

Nocardia sppの中枢神経感染症 Mandell, Douglas, and Bennett‘s Principles and Practice of Infectious Diseases, Ninth Edition 過去の報告では全身性ノカルジア 症例の44%以上だったが直近の報告では4%~33%であった 実質病変の頻度が多いが、脊髄や髄膜にも起こる N. farcinicaは中枢神経と皮膚病変と特に関連している 無症候もありルーチン頭部MRI必要

#24.

Nocardia sppの皮膚軟部組織感染症 蜂窩織炎、膿瘍、皮膚リンパ管炎、皮膚腫瘤が報告 他のノカルジア症と異なり免疫正常者でも起こる 表層の感染は軽微な外傷の後に 起こり虫や動物の咬傷後に起こる 化膿性感染で通常の細菌感染として治療される Mandell, Douglas, and Bennett‘s Principles and Practice of Infectious Diseases, Ninth Edition

#25.

Mandell, Douglas, and Bennett‘s Principles and Practice of Infectious Diseases, Ninth Edition Nocardia sppの治療 基本的にはST合剤が治療の主流 菌種、感染部位、重症度、免疫状態、薬物相互       作用や副作用に基づいて行う 中枢神経や播種性感染ではST合剤に加えて              併用療法を推奨

血管性浮腫の種類と臨床的特徴

#26.

治療の原則 軽度の皮膚・肺感染症はST合剤単剤  免疫不全・複数感染巣・中枢神経感染では少なくとも2剤を使用 生命を脅かす感染では3剤治療となる ※併用療法の際には2-6週間の静注治療

#27.

Clin Microbiol Infect. 2021 Apr;27(4):550-558. 皮膚 全身感染症 中枢病変 肺病変

#28.

50歳男性 3ヶ月前からの腰痛 数日前から声が変、咽頭痛はない

#29.

血管性浮腫 マスト細胞誘導型 蕁麻疹や紅潮、喘鳴、発声障害腹痛下痢、掻痒などを伴う アレルゲン曝露後数分~数時間で出現し2日以内で消失 ブラジキニン誘導型 IgE非依存、蕁麻疹や掻痒などなし 多くは数時間~数日以内に出現し 2~4日以内で消失 血管性浮腫

#30.

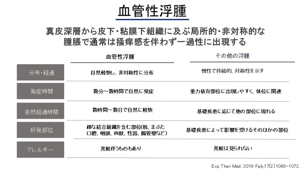
  血管性浮腫 真皮深層から皮下・粘膜下組織に及ぶ局所的・非対称的な       腫脹で通常は掻痒感を伴わず一過性に出現する Exp Ther Med. 2019 Feb;17(2):1068-1072. 分布・経過 発症時間 自然経過時間 好発部位 アレルギー 血管性浮腫 その他の浮腫 自然軽快し、非対称性に分布 慢性で持続的、対称性を示す 重力依存部位に出現しやすく、体位に関連 基礎疾患に応じて他の部位に現れる

薬剤性血管性浮腫の原因と対策

#31.

薬剤性血管性浮腫 主な原因薬剤はβラクタム系、NSAIDs、ACE阻害薬 Chem Immunol Allergy. 2012:97:98-105.

Antaa Slide

医師・医学生のためのスライド共有

Antaa QA

医師同士の質問解決プラットフォーム

App StoreからダウンロードGoogle Play Storeからダウンロード

会社概要

Antaa, Inc. All rights reserved.

Follow us on Facebook
Follow us on Twitter