医師・医学生のためのスライド共有

Antaa Slide
診療科
特集

お知らせ

ログイン
低ナトリウム血症の救急対応 L001.png

関連テーマから出会おう。

閲覧履歴からのおすすめ

Antaa Slide
喀血が来た。あなたならどうする?

喀血が来た。あなたならどうする?

石川秀雄

続けて閲覧
難しいことは分かりませんが... アナフィラキシー の対応を教えてください! 〜身体診察をなによりも大切にしよう〜

難しいことは分かりませんが... アナフィラキシー の対応を教えてください! 〜身体診察をなによりも大切にしよう〜

ゆっくり救急医

続けて閲覧

1/24

#研修医の教科書 キャンペーン

関連するスライド

喀血が来た。あなたならどうする?

喀血が来た。あなたならどうする?

石川秀雄

132752

565

低ナトリウム血症の救急対応

投稿者プロフィール
かんぱち

神戸市立医療センター中央市民病院

98,952

460

投稿した先生からのメッセージ

救急外来で出会った低ナトリウム血症についてまとめたものです。原因検索が何よりも大事ですが、緊急対応についてはあるていど覚えておく必要のある領域です。

概要

ERで出会う低ナトリウム血症についてのまとめです。当院で行っている専攻医向けの解説です。

本スライドの対象者

医学生/研修医/専攻医/専門医

投稿された先生へ質問や勉強になったポイントをコメントしてみましょう!

0 件のコメント

コメントするにはログインしてください

関連するスライド

喀血が来た。あなたならどうする?

喀血が来た。あなたならどうする?

石川秀雄

石川秀雄

132,752

565

難しいことは分かりませんが... アナフィラキシー の対応を教えてください! 〜身体診察をなによりも大切にしよう〜

難しいことは分かりませんが... アナフィラキシー の対応を教えてください! 〜身体診察をなによりも大切にしよう〜

ゆっくり救急医

ゆっくり救急医

51,636

296

意識障害と神経所見~AIUEO TIPS以外で意識障害の鑑別をしよう~

意識障害と神経所見~AIUEO TIPS以外で意識障害の鑑別をしよう~

puruco@脳神経内科

puruco@脳神経内科

160,337

691

【漫画でわかる!低Na血症の鑑別】シロクマ医師と薄味スープの秘密

【漫画でわかる!低Na血症の鑑別】シロクマ医師と薄味スープの秘密

小栗太一

小栗太一

24,973

122


かんぱちさんの他の投稿スライド

すべて見る


テキスト全文

低ナトリウム血症の定義と分類

#1.

低Na血症 Resident Day

#2.

 ガイドライン Europe United Kingdom National Kidney Foundation

#3.

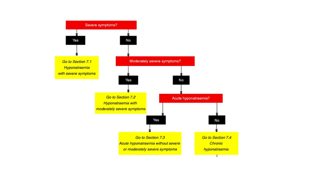
 低Na血症の定義 ~EJE~ 生化学的重症度(biochemical severity) Mild 130~135mmol/l Moderate 125~129 mmol/l Profound 125mmol/l 未満 発症時期に基づく定義 Acute - 急性 48時間以内に発症 Chronic - 慢性 48時間以上かけて発症 分類できない 基本的に慢性(運動、薬剤などあれば別) 症状による定義 Moderately - 中等度 Severely - 重度

急性・慢性の低Na血症の検査と処置

#4.

 急性と慢性の分類 ~48hr未満 or 以上~ 正常 低浸透圧状態への 急激な変化 脳浮腫 急速適応 低浸透圧状態 緩徐な適応 適切な治療 脱髄 重度の症状は「脳浮腫」と「頭蓋内圧の上昇」によって生じる 低Na血症が急速に進行した場合に発生 時間の経過とともに、脳はその細胞内の浸透圧的に活性な粒子(主にカリウムと有機溶質)の数を減らし、脳の体積を回復させようとする これには約24〜48時間かかる

#5.

 検査・処置 検査 血液ガス 生化学検査:Glucose、Cre、K、HCO3- 血清浸透圧:必須ではないが測定 血中エタノール(考慮):アルコール中毒患者に低Na血症は多い 尿検査:尿浸透圧、生化学 処置 膀胱留置カテーテル→尿量測定 観血的動脈圧測定

#6.

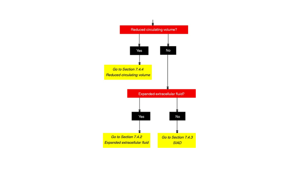
 原因検索まとめ Step 1:偽性低Na血症ではないか? 評価する項目:血漿浸透圧 (P-osm) ・高張性浸透圧 P-osm > 295mOsm:高血糖・マンニトール・等張性浸透圧 P-osm = 280-295mOsm・脂質異常症・高タンパク血症・低張性浸透圧 P-osm < 280mOsm:低Na血症としてStep2へ Step 2:ADHの分泌・作用は正常か? 評価する項目:尿浸透圧(U-osm) ・U-som < 100mOsm/kg:ADH抑制○、フィードバック正常(原因):水中毒・beer potomania・tea and toast syndrome・U-som > 100mOsm/kg:ADH抑制✕、ADHが過剰→Step3へ Step 3:有効循環血症量減少によるADH分泌はないか? 評価する項目:体液量 ・有効循環血症量減少によるADH分泌 (A):細胞外液量減少:嘔吐、下痢、熱傷など (B):細胞外液量増加:心不全、肝硬変、ネフローゼ症候群・その他の原因によるADH分泌:SAIDH・副腎不全・甲状腺機能低下症 医學事始:http://igakukotohajime.com/2020/05/10/%E4%BD%8Ena%E8%A1%80%E7%97%87-hyponatremia/

低Na血症の原因検索と評価方法

#8.

高血糖および低張性でないものを除外する(等張性・高張性を選択) 急性かどうか 重症かどうか

#9.

尿浸透圧 多尿症 Intake不足 Beer potomania 尿中Na 排泄されていない →有効循環血漿量減少 利尿薬/腎障害

SAIDと水中毒の特徴と治療

#12.

 SAID Syndrome of inappropriate antidiuresis 【特徴】  不適切なADH分泌による低Na血症  誘引は山ほどある ADHは 血漿浸透圧<280mOsm/kg 血清Na<135mEq/L では通常分泌されないが、この状態でADHが分泌され自由水が増加する病態をSIAD 【治療】 飲水制限 原因解除 利尿薬の使用 Am J Med. 1957 Oct;23(4):529-42. PMID: 13469824.

#13.

 水中毒 water intoxication 【特徴】 過剰の水摂取で体内溶質が急速に希釈されて生じる神経系の刺激症状 →急性希釈性低ナトリウム血症を呈する 【疫学】 46±16歳(95%CI 44~48歳)、女性47% 慢性精神疾患あり52% 、基礎疾患なし31% 動機:心因性55%、医原性13%、運動12%、習慣性7%、その他13% 症状:重症53%、中等症35%、軽症5% 【治療】 水分過多がメイン、SIADと同様に「水制限」を行う ポイント:水中毒を疑ったらVLはロック or keep!  ※多尿によって思わぬNa上昇に難渋することがある Arch Intern Med (Chic). 1923;32(2):157-174. BMJ Open. 2021 Dec 9;11(12):e046539.

3%生理食塩水の作成と重症例への治療

#14.

 3%生理食塩水の作り方 レシピ 生食500mlから100ml捨てる 10%塩化ナトリウム(20ml)を6管(120ml)とって生食400mlへ混注 3%生理食塩水520mlが完成! NaCl濃度の計算: 400×0.009+120×0.100 →3.6+12 →15.6g 15.6g/520ml×100→3% Na濃度: (30g/L)/58.5 ※NaCl分子量:58.5 →0.5128 mol/L →約510mmol/L  mEq/L=mmol/L×電荷数→510mEq/L ※Na+の電荷数は1

#15.

 重症例への治療 最初の1時間の管理・推奨 3%NS150ml 20分かけてIV(1D) 20分後に血清Na濃度測定、必要なら再度3%NS150ml投与(2D) 2 回投与 or 目標値 5 mmol/l 増加まで繰り返す(2D) 生化学的及び臨床的モニタリングを綿密に行える環境で管理する 「数時間で発症した」及び「1-2日で発症したもの」 3%NS100ml 3回まで はじめの6時間で4-6mmol/L上昇させる 「不明」もしくは「2日以上かけて発症したもの」 3%NS100ml 痙攣に対して必要なら使用 はじめの24時間で4-6mmol/L上昇させる EJE guidelines 2014 NEJM Review 2015 Eur J Endocrinol. 2014 Feb 25;170(3):G1-47. PMID: 24569125. N Engl J Med. 2015 Jan 1;372(1):55-65. PMID: 25551526.

低Na血症の補正と合併症の管理

#16.

 Bolus補正は過剰補正にならないか P 低Na血症(<125mmol/L)患者 I 間欠的ボーラス療法(RIB)は C 緩徐持続注入療法(SCI)に対して O 安全に使用できるか RIB療法とSIC療法のいずれも有効かつ安全 過剰補正リスクには差がない RIBはSCIに比べ、治療的再投与の発生率が低く、1時間以内に目標Naを達成する有効性が高い傾向

#17.

There was some concern regarding the availability of 3% hypertonic saline. The guideline development group agreed that hospitals should make an effort to have this solution available in their pharmacy. Prompt infusion of hypertonic saline may save lives and preparing a 3% hypertonic saline infusion takes time. In addition, errors may occur from having to calculate the required amount of sodium chloride in emergency.  3%NSが間に合わない! 投与までに時間がかかる! メイロンが代用になる! 8.4% Sodium Bicarbonate 組成:Na+1000mEq/L、HCO3-1000mEq/L →5.8%(約6%)NSのナトリウム分に相当 ・3%NSの半量を使用する ・2ml/kgの投与で2-3mmol/L上昇させうる Neurocrit Care. 2010 Aug;13(1):24-8. PMID: 20422466.

#18.

 合併症 急激な浸透圧増加 急激な浸透圧低下 浸透圧性脱髄症候群 脳浮腫

#19.

 浸透圧性脱髄症候群 osmotic demyelination syndrome, ODS 【特徴】 血清Na<120mEq/Lが2-3日続いた患者を、急速補正すると脱髄が生じる ※1日で完成した低Na血症は低リスク Ann Neurol. 1984 Jun;15(6):544-7. PMID: 6742788. 【症状】 構音障害、嚥下障害、対麻痺や四肢麻痺、行動障害、運動障害、痙攣 嗜眠、錯乱、意識障害、昏蒙、昏睡など、2-6日間持続する 【診断】 CTでは厳しい、MRIで診断 【予防】 EJE:はじめの24時間で10→次の24時間で8mEq/L UpToDate:6-8mEq/L/24hr D5Wでの逆補正、デスモプレシン点鼻・バソプレシンでの尿量制限 【治療】 Na値を下げる

治療のまとめと診断の重要性

#20.

 1時間の目標後の管理 EJE 5mmol/l上昇+症状が改善 高張食塩水の注入をとめる(1D) 原因別治療開始までNSでkeep(1D) 最初24時間は10mmol/lまで、130mmol/lまで8mmol/l/24hrまで(1D) 6hr・12hr・その後毎日、血清Na濃度を確認(2D) 5mmol/l上昇+症状が改善しない 1mmol/l/hrを目標に、3%NS or NS継続(1D) 症状が改善 or (10mmol/l増加、130mmol/lに達する)で注入を停止 (1D) 4時間ごとの血清Naを測定(2D) TBW=BW×下記 非高齢男性:0.6 非高齢女性:0.5 高齢男性:0.5 高齢女性:0.45

#21.

 治療まとめ Am J Kidney Dis. 2020 Feb;75(2):272-286. PMID: 31606238.

#22.

 デスモプレシンを併用する ddAVP1-2mcgを6-8hrごと+体重に応じた3%NaCl →追加補正なく、6mEq/dayの上昇を得た ICU base、安全に使用できることを確認 ただしこれらはDIVの方法 Intranasal route(経鼻)投与ができたら楽 10μgのデスモプレシン経鼻剤の抗利尿効果は、1μgのデスモプレシン静脈内投与とほぼ同等 低ナトリウム補正時に1日2~3回10μg投与する 安全に矯正できた ※ただし静脈投与・経鼻投与の比較ではない

#23.

診断:重症度の把握、痙攣の鎮座 治療:速やかに3%NaCl、5mEq/Lの上昇を目指す 処置:A Line、膀胱留置カテーテル留置、尿生化学提出 病歴:水中毒がないかどうかを確認する(過剰補正のリスク) 逆補正:5%TZ、デスモプレシン Take Home Message

Antaa Slide

医師・医学生のためのスライド共有

Antaa QA

医師同士の質問解決プラットフォーム

App StoreからダウンロードGoogle Play Storeからダウンロード

会社概要

Antaa, Inc. All rights reserved.

Follow us on Facebook
Follow us on Twitter