医師・医学生のためのスライド共有

Antaa Slide
診療科
特集

お知らせ

ログイン

このスライドは会員限定コンテンツです。
今すぐアカウント登録(無料)して、続きを読みましょう!

COVID-19 L1.png

すでにアカウントをお持ちの方はこちら

1/13

関連するスライド

行動経済学で学ぶ 医療現場と感染症 in Antaa X’mas2025

行動経済学で学ぶ 医療現場と感染症 in Antaa X’mas2025

武藤義和

3240

18

血液培養のトリセツ

血液培養のトリセツ

永井友基

53903

461

梅毒 overview

梅毒 overview

長谷川耕平

233744

613

COVID-19

投稿者プロフィール
竹藪公洋

市立千歳市民病院

2,076

1

概要

nikkei

本スライドの対象者

研修医

投稿された先生へ質問や勉強になったポイントをコメントしてみましょう!

0 件のコメント

コメントするにはログインしてください

関連するスライド

行動経済学で学ぶ 医療現場と感染症 in Antaa X’mas2025

行動経済学で学ぶ 医療現場と感染症 in Antaa X’mas2025

武藤義和

武藤義和

3,240

18

血液培養のトリセツ

血液培養のトリセツ

永井友基

永井友基

53,903

461

梅毒 overview

梅毒 overview

長谷川耕平

長谷川耕平

233,744

613

2025.12.5時点のCOVIDとインフルエンザのまとめ

2025.12.5時点のCOVIDとインフルエンザのまとめ

新米ID

新米ID

2,099,307

6,584



テキスト全文

新型コロナウイルス感染症の検査対象者と留意点

#1.

新型コロナウイルス感染症(COVID-19)に対する対応 2020 年 3 月4日改訂 感染対策管理室 Ⅰ.新型コロナウイルス感染症に関する行政検査について 1.検査対象者について 新型コロナウイルス感染症の感染が疑われる方の行政検査については、疑似症患者の定義とは別に以下の場合に ついても行政検査を行うこと。 ・ 37.5℃以上の発熱かつ呼吸器症状を有し、入院を要する肺炎が疑われる(特に高齢者又は基礎疾患が あるものについては、積極的に考慮する) ・ 新型コロナウイルス感染症以外の一般的な呼吸器感染症の病原体検査で陽性となった者であって、その治 療への反応が乏しく症状が増悪した場合に、新型コロナウイルス感染症と疑われる ・ 医師が総合的に判断した結果、新型コロナウイルス感染症を疑う 2.検査を行う際の留意点について 新型コロナウイルス感染症にかかる検査については、以下の点に留意すること。 (1)以下の検査を行った上で、陰性であった場合には検査を実施すること ・季節性インフルエンザにかかる検査 ・その他一般的な呼吸器感染症の病原体の検査 (2)結果判明までに時間がかかる培養検査などについては、当該検査と並行して PCR 検査を行うこと 3.感染が疑われる患者の要件 患者が次のア、イ、ウ又はエに該当し、かつ、他の感染症又は他の病因によることが明らかでなく、新型コロナウイルス 感染症を疑う場合、これを鑑別診断に入れる。ただし、必ずしも次の要件に限定されるものではない。 ア 発熱または呼吸器症状(軽症の場合を含む。)を呈する者であって、新型コロナウイルス感染症であることが確 定したものと濃厚接触歴があるもの イ 37.5 度以上の発熱かつ呼吸器症状を有し、発症前 14 日以内にWHOの公表内容から新型コロナウイルス 感染症の流行が確認されている地域に渡航又は居住していたもの ウ 37.5 度以上の発熱かつ呼吸器症状を有し、発症前 14 日以内にWHOの公表内容から新型コロナウイル ス感染症の流行が確認されている地域に渡航又は居住していたものと濃厚接触歴があるもの エ 発熱、呼吸器症状その他感染症を疑わせるような症状のうち、医師が一般に認められている医学的知見に基 づき、集中治療その他これに準ずるものが必要であり、かつ、直ちに特定の感染症と診断することがで

#2.

(法第14条第1項に規定する厚生労働省令で定める疑似症に相当)、新型コロナウイルス感染症の鑑別を要し たもの ※濃厚接触とは、次の範囲に該当するものである。 ①新型コロナウイルス感染症が疑われるものと同居あるいは長時間の接触(車内、航空機内等を含む)があったも の ②適切な感染防護無しに新型コロナウイルス感染症が疑われる患者を診察、看護若しくは介護していたもの ③新型コロナウイルス感染症が疑われるものの気道分泌液若しくは体液等の汚染物質に直接触れた可能性が 高いもの 検査実施の流れ ① 発熱(37.5 度以上)または かつ 呼吸器症状 発熱(37.5 度以上)または ② 呼吸器症状 ④ 接触歴がある 曝露歴:発症から 2 週間以内に、流行地域に渡航又は居住して いた又は流行地域に渡航又は居住していた者と濃厚接触歴がある 発熱(37.5 度以上)または ③ かつ 曝露歴:新型コロナウイルス感染症であることが確定した者と濃厚 呼吸器症状 かつ 入院を要する肺炎が疑われる 注1、注2 医師が総合的に判断した結果、新型コロナウイルス感染症を疑う 陽性 季節性インフルエンザ検査 症状と診断に応じた治療 その他注3の一般的な呼吸器感染症の病原体の検査 陰性 症状増悪時等 PCR 検査の実施について保健所へ相談 注1.従前の集中治療その他これに準ずるものに限らず、入院を要する肺炎が疑われる者を対象とする。 注2.特に高齢者又は基礎疾患がある者については積極的に考慮する。 注3.病状に応じて、早期に結果の出る迅速検査等の結果を踏まえ、培養検査など結果判明までに時間がかかるも のについては、結果が出る前でも保健所へ相談する。 2

新型コロナウイルス感染症の流行地域と医療機関の対応

#3.

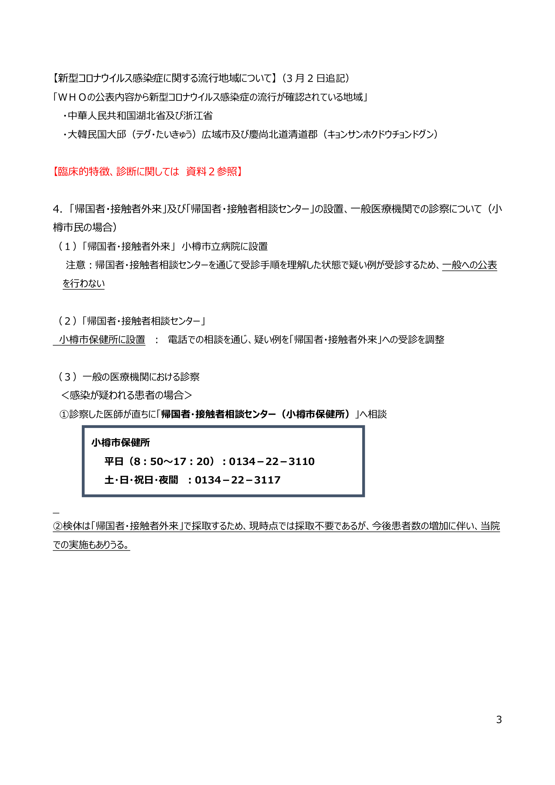
【新型コロナウイルス感染症に関する流行地域について】(3 月 2 日追記) 「WHOの公表内容から新型コロナウイルス感染症の流行が確認されている地域」 ・中華人民共和国湖北省及び浙江省 ・大韓民国大邱(テグ・たいきゅう)広域市及び慶尚北道清道郡(キョンサンホクドウチョンドグン) 【臨床的特徴、診断に関しては 資料2参照】 4.「帰国者・接触者外来」及び「帰国者・接触者相談センター」の設置、一般医療機関での診察について(小 樽市民の場合) (1)「帰国者・接触者外来」 小樽市立病院に設置 注意:帰国者・接触者相談センターを通じて受診手順を理解した状態で疑い例が受診するため、一般への公表 を行わない (2)「帰国者・接触者相談センター」 小樽市保健所に設置 : 電話での相談を通じ、疑い例を「帰国者・接触者外来」への受診を調整 (3)一般の医療機関における診察 <感染が疑われる患者の場合> ①診察した医師が直ちに「帰国者・接触者相談センター(小樽市保健所)」へ相談 小樽市保健所 平日(8:50~17:20):0134-22-3110 土・日・祝日・夜間 :0134-22-3117 ②検体は「帰国者・接触者外来」で採取するため、現時点では採取不要であるが、今後患者数の増加に伴い、当院 での実施もありうる。 3

新型コロナウイルス感染症の疑い患者の診察と感染対策

医療従事者の曝露リスク評価と健康監視

新型コロナウイルス感染症の臨床的特徴と検査方法

健康監視モニタリング表と就業制限の内容

会員登録・ログインで「スライド内のテキスト」を参照いただけます。

Antaa Slide

医師・医学生のためのスライド共有

Antaa QA

医師同士の質問解決プラットフォーム

App StoreからダウンロードGoogle Play Storeからダウンロード

会社概要

Antaa, Inc. All rights reserved.

Follow us on Facebook
Follow us on Twitter